鲁能海西州多能互补集成示范工程全过程造价咨询招标

时间:2017-09-05 08:48 来源:中国电力招标网
  近日,鲁能海西州多能互补集成优化示范工程发布其全过程造价咨询招标公告。据公告显示,此次招标文件的获取时间段为2017年9月1日至2017年9月7日(法定公休日、法定节假日除外),每日上午9:00时至11:30,下午13:30至17:00时(北京时间),投标文件递交的截止时间与唱标时间均为2017年9月20日10:00。
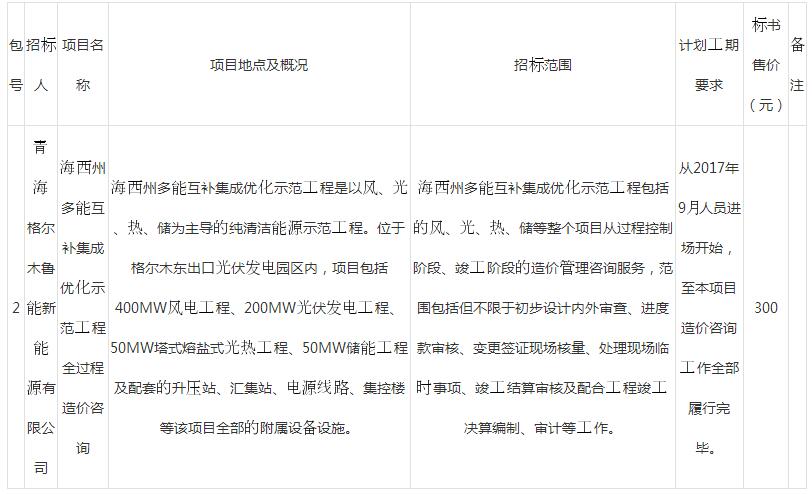
  据悉,此次招标范围包括海西州多能互补集成优化示范工程整个项目从过程控制阶段、竣工阶段的造价管理咨询服务,范围包括但不限于初步设计内外审查、进度款审核、变更签证现场核量、处理现场临时事项、竣工结算审核及配合工程竣工决算编制、审计等工作。本项目造价咨询计划从2017年9月人员进场开始,至本项目造价咨询工作全部履行完毕。
  同时,公告对投标人资质提出了如下要求:
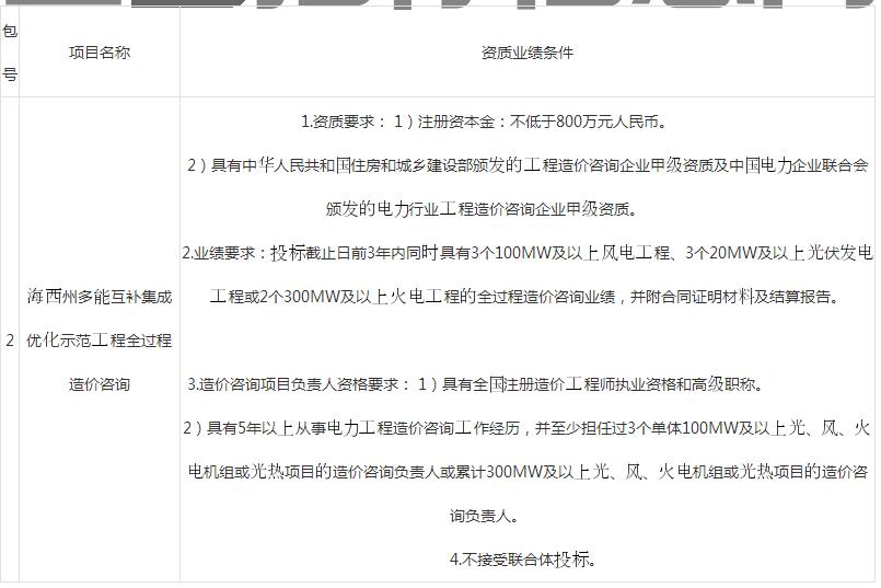
  1、资质要求:注册资本金不低于800万元人民币;具有中华人民共和国住房和城乡建设部颁发的工程造价咨询企业甲级资质及中国电力企业联合会颁发的电力行业工程造价咨询企业甲级资质;
  2、业绩要求:投标截止日前3年内同时具有3个100MW及以上风电工程、3个20MW及以上光伏发电工程或2个300MW及以上火电工程的全过程造价咨询业绩,并附合同证明材料及结算报告。
  3、造价咨询项目负责人资格要求:具有全国注册造价工程师执业资格和高级职称;具有5年以上从事电力工程造价咨询工作经历,并至少担任过3个单体100MW及以上光、风、火电机组或光热项目的造价咨询负责人或累计300MW及以上光、风、火电机组或光热项目的造价咨询负责人。
  4、本项目全过程造价咨询不接受联合体投标。
  据悉:海西州多能互补集成优化示范工程是以风、光、热、储为主导的纯清洁能源基地项目,属于国家能源局于2017年1月份公布的首批23个多能互补示范项目范畴,位于格尔木东出口光伏发电园区内,项目包括400MW风电工程、200MW光伏发电工程、50MW塔式熔盐式光热工程、50MW储能工程及配套的升压站、汇集站、电源线路、集控楼等该项目全部的附属设备设施。
  目前,该项目包含的50MW熔盐塔式光热发电项目的EPC正在重新招标过程中,按照公告将于9月11日唱标。
  附:鲁能集团有限公司、都城伟业集团有限公司2017年第6-1批集中规模采购工程服务类-新能源招标招标公告
  招标编号:SDLN-20170901-JZ0601-GCFW-ZB-XNY
  1.招标条件
  本(批)招标项目为鲁能集团有限公司、都城伟业集团有限公司2017年第6-1批集中规模采购工程服务类-新能源招标,建设资金为自有资金,现对该批项目进行公开招标。
  招标人鲁能集团有限公司、都城伟业集团有限公司委托山东鲁能三公招标有限公司(以下简称“招标代理机构”),采用公开招标方式邀请有意向的合格投标人(以下简称“投标人”)就鲁能集团有限公司、都城伟业集团有限公司2017年第6-1批集中规模采购工程服务类-新能源招标的供货和服务提交密封的有竞争性的投标文件。
  2.招标范围
  招标范围详见附件一
  3.投标人资格要求
  投标人必须满足鲁能集团有限公司、都城伟业集团有限公司2017年第6-1批集中规模采购工程服务类-新能源招标招标文件中对投标人的资质要求(详见附件二)
  各投标人均可就本次招标的部分或全部标包投标。
  4.招标文件的获取
  4.1本次实行发售电子版招标文件,不再出售纸质招标文件,所有招标文件及其电子版的版权均归招标人所有,不得转让。
  凡有意参加投标者,请按购买标招标文件要求(详见“鲁能招投标网”(www.lnbid.com、202.110.201.188)首页“供应商注册模块”中“操作说明书”)购买。请于2017年9月1日至2017年9月7日(法定公休日、法定节假日除外),每日上午9:00时至11:30,下午13:30至17:00时(北京时间,下同)依照规定购买招标文件(银行电汇,或来人办理)购买成功后方可获取招标文件。
  4.2招标文件(电子文件)每包售价详见本公告附件一需求一览表,招标文件售后不退。(若采用银行电汇,需从基本账户汇出,不接受以个人名义或以其他公司名义代交的标书费用)
  标书费接收账户(仅限接收标书费,投标保证金账户招标文件另行约定):
  开户名称:山东鲁能三公招标有限公司
  开户银行:工行济南市经二路支行
  账号:1602001009200011495
  需要开据发票的投标人需要按照附件三《发票开据需要提供的信息》要求填好发至指定邮箱。
  5.投标文件的递交
  投标文件递交的截止时间(投标截止时间,下同)为2017年9月20日10时00分。
  接收地点为:济南市市中区馆驿街318号鲁能经纬大厦(纬一路与馆驿街交叉口)一楼东侧
  5.2逾期送达或者未送达指定地点的投标文件,招标人不予受理。不接受邮寄方式提交投标文件。
  5.3唱标时间:2017年9月20日10时00分(北京时间)在开标地点公开唱标。
  6.发布公告的媒介
  本次招标采取公开招标方式,招标代理机构在“中国采购与招标网”(www.chinabidding.com.cn)和“鲁能招投标网”(www.lnbid.com、202.110.201.188)上发布招标公告,招标公告将明确对投标人的资格要求、发售招标文件的日期和地点、投标、开标等事宜。
  7.联系方式
  联系人:王琪
  手机:13811698082
  电话:400-103-9990转810
  邮箱:wangqi@dlzb.com
  传真:010-52283967
  QQ:3514528418
  2017年9月1日

热点排行榜

推荐图文

Baidu
map