课程表出炉,看看5月太阳能热发电培训班都讲啥?

时间:2019-05-07 15:20 来源:太阳能光热联盟
  为服务于太阳能热发电技术和行业发展,win德赢网 将于2019年5月20-24日在北京(中国科学院电工研究所)举办为期5天的太阳能热发电系统设计、性能和经济性模拟深度培训班。本次培训班主讲人为SolarDynamics 公司的高级流程和系统工程师Kyle Kattke,他曾在Abengoa Solar 美国公司工作了5年,在商业化熔盐塔式和槽式光热电站方面具有丰富的设计经验。辅助讲师和翻译为Solar Dynamics系统分析师吴康乾,他曾参与了美国280MW Solana和250MW Mojave两个槽式光热电站的银行担保模型及性能模型的开发。培训班期间将进行实际电脑操作。培训班结束后,还将组织前往中国科学院电工研究所北京延庆太阳能热发电实验基地,现场观摩1MW塔式和槽式电站。
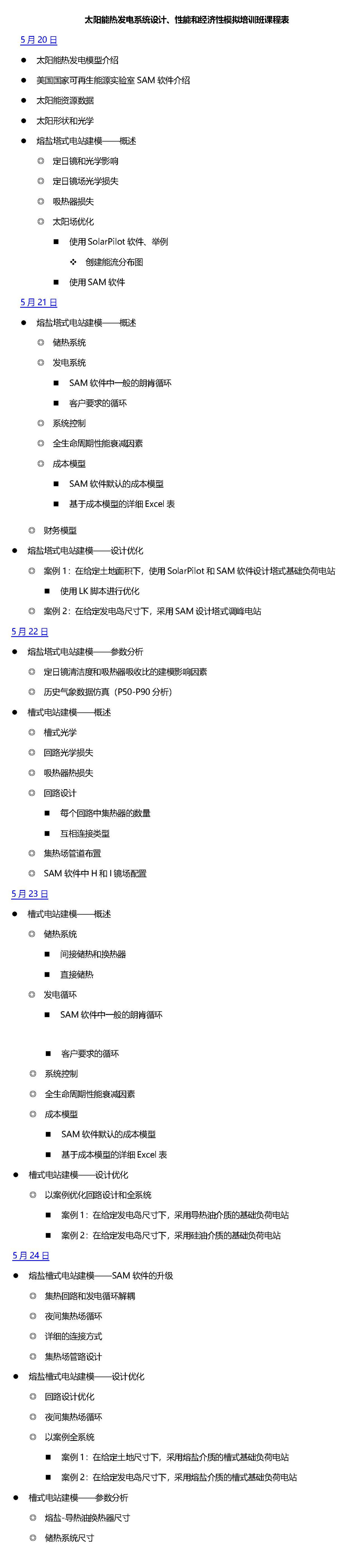
  目前已有十余家单位20余人报名。培训班课程安排如下:
  目前培训班仍可接受报名,如有意参加培训学习,请立即联系我们。
win德赢网 秘书处
2019年5月7日

热点排行榜

推荐图文

Baidu
map