各有关单位:
大型综合能源基地建设能够集成风能、太阳能、水能、煤炭、天然气等资源组合优势,是构建“互联网+”智慧能源系统的重要任务之一,有利于提高能源供需协调能力,推动能源清洁生产和就近消纳,减少弃风、弃光、弃水限电,促进可再生能源消纳,是提高能源系统综合效率的重要抓手,对于建设清洁低碳、安全高效现代能源体系具有重要的现实意义和深远的战略意义。
太阳能热发电配有大容量、低成本、安全环保的储能系统,可作为灵活的电源。目前国外已经建成数个大型太阳能光热+光伏发电的混合电站。我国首批多能互补示范工程之一的鲁能海西700MW风光热储多能互补集成优化示范工程也已于2019年全面建成并网,工程包含400MW风电项目,200MW光伏项目,50MW光热项目和50MW储能项目。“十四五”期间,国家将推动可再生能源从补贴推动转向动力内生,实现可再生能源和电力系统的双向友好性,推动多能互补可再生能源基地建设,研究可再生能源非电利用和综合利用、可再生能源发展长效机制。
为探讨以太阳能热发电为主的多能互补系统技术,以及推动其在多能互补可再生能源基地建设的作用,定于9月20-22日在云南昆明召开的2020中国可再生能源学术大会暨云南绿色能源国际论坛(2020)期间,中国可再生能源学会太阳能热发电专业委员会将举行专题分会:以太阳能热发电为主的多能互补技术研讨会。会议相关信息通知如下:
01 会议组织
主办单位:中国可再生能源学会
承办单位:中国可再生能源学会太阳能热发电专业委员会
02 会议主题、时间与地点
主题:以太阳能热发电为主的多能互补技术研讨
时间:2020年9月21日(周一)
地点:云南昆明云安会都酒店(云南省昆明市西山区大渔路,电话:0871-68171936)
03 会议注册与汇款信息
(一)会议注册
该注册费对应于“2020中国可再生能源学术大会暨云南绿色能源国际论坛(2020)”所有内容,主要日程及安排见附件。会议注册收费标准如下(差旅和住宿自理):
➣ 会议注册:2500元/人·会期;
➣ 学会会员(已完成2020年度学会会员会费缴费)优惠注册:2000元/人·会期;
➣ 学生注册:1000元/人·会期
另外,本次大会的赞助机会与相应权益请详询会议联系人。
(二)对公汇款信息
账户名称:中国可再生能源学会
开户银行:工行北太平庄行
账 号:0200010009014477123
注:转账时,请注明“XXX(参会人姓名)+热发电专委会+2020学术大会注册费”。
04 会议联系人
太阳能热发电专委会:洪松,18311092363
欢迎有关企业、单位及个人参会交流。
附件:
2、学术大会会议框架
3、会议地址及住宿
4、酒店交通
附件 1
2020中国可再生能源学术大会太阳能热发电专委会专题分会
—以太阳能热发电为主的多能互补技术研讨会议程(拟定)
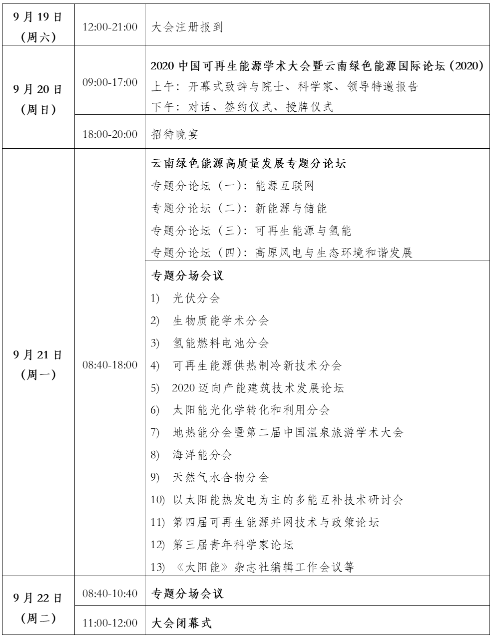
附件2 会议框架
2020中国可再生能源学术大会
会议框架
附件3 会议地址及住宿
1、会场地址:
昆明云安会都酒店,昆明市西山区大渔路。
电话:0871-68171936
2、住宿信息
参会代表可通过微信扫码关注“昆明云安会都”酒店公众号,在线预订住房,并于会前与酒店联系人确认住房预定情况。具体预订流程:
1、扫码关注“昆明云安会都”酒店微信公众号;
2、输入认证代码“123456” 完成协议认证;
3、点击“2020中国可再生能源学术大会”进入住房预订页面。
酒店联系人:
浦朴花18213871680,苏汝香13888606866
因房型房间数量有限,大会无法保证每位参会代表均获得理想的入住安排,由此产生的不便,敬请谅解。
附件4 酒店交通
前往昆明云安会都酒店参考乘车路线:
1、参会代表可乘坐地铁3号线至大渔路站下车,步行1.1公里即到云安会都酒店。昆明长水机场、各火车站均可乘坐地铁换乘至3号线。
昆明长水机场距离酒店约40公里,乘出租车费约100元;昆明南站距离酒店约40公里,乘出租车费约100元;昆明站距离酒店约10公里,乘出租车费约30元。
2、接送站安排
接站安排:9月19日10:00-22:00、20日08:00-10:00,为与会人员提供往返地铁3号线大渔路站B出口与会场间的摆渡车。
送站安排:22日14:00发车前往地铁3号线大渔路站送与会人员返程。