专家谈太阳能热发电聚光器支架

时间:2018-06-19 17:21 来源:太阳能光热联盟
  聚光器是太阳能热发电站中用于接受并反射阳光的关键部件。太阳能热发电用聚光器一般由反射镜拼接而成,通过固定件将反射镜和背部支撑结构连接,通过驱动装置实现对太阳的跟踪。支撑反射镜的背部支架,可谓是撑起光热电站太阳岛的脊梁。在太阳能热发电站建设中,无论业主采用哪种技术路线,作为聚光器的重要组成部分,支架的强度、精度、使用寿命和稳定性等对整个电站的发电产出至关重要。强度、精度、使用寿命和稳定性对电站的运行至关重要。成都博昱新能源有限公司总工程师刘俊曾表示:在槽式太阳能热发电中,聚光器支架的精度决定着光热电站的效率。
  我国的太阳能热发电站多位于气候条件恶劣的西北地区,支架的质量更是不容忽视。对于如何保证支架的质量,刘俊表示:首先要考虑材料的性能、支架的设计强度、设计精度、加工精度,安装精度及成本等因素。其中,支架的设计强度和材料性能决定了聚热器的使用寿命和在风载较大情况下的聚光精度;安装精度则取决于设计精度、加工精度和人的因素,它往往决定了聚光器的聚光精度,毫米级的误差都有可能使聚光器无法将捕获的阳光聚集到集热管上。
  好的支架
  对于如何定义好的支架,常州龙腾光热科技股份有限公司(简称龙腾光热)EPC中心主任胡桥曾这样认为:“好的支架必然光学效率高以及在有载荷情况下光学效率参数稳定,在同等材料重量下抗风载、雪载、地震等外部载荷能力强,防腐性能优秀且工艺易于实现,原材料成本低且易于获得;结构形式简单,制造简便,易于控制,加工成本低;易于包装运输,运输装载率高,包装成本低;安装调试简便,安装效率高,成本低。”
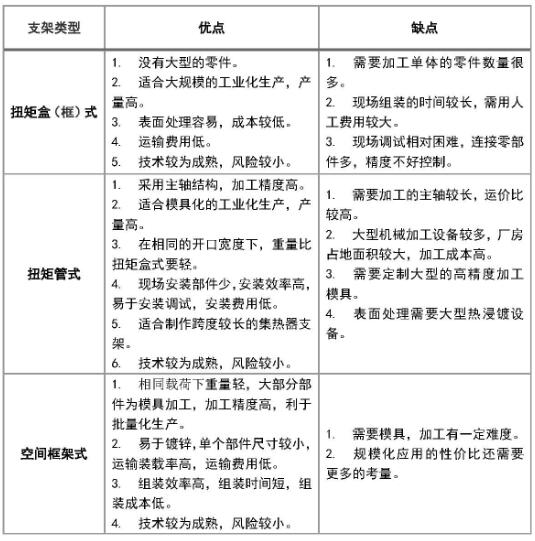
目前,槽式聚光器支架主要有扭矩盒(框)式、扭矩管式和空间框架三种结构。三种常见支架结构的优缺点对比如下表所示:
  一般来讲,扭矩盒(框)式,运输费用低,风险较小,但组装较费时;扭矩管式支架的则组装时间短,重量轻,精度高,但运输加工成本较高。而塔式定日镜的支架结构,最大的差异集中在定日镜反射面积大小上,一般面积在10平米以下的定日镜,多采用简单钢结构型式;面积在20-40平米的,支架结构主轴为焊接钢管,纵向为角钢或矩管结构;对于面积在140平米及以上的定日镜支架,多采用冲压件背板,支撑部分为型钢檩条或矩管组合成的平面桁架,主轴为焊接钢管。
  支架安装
  支架的精度对于聚光场的光学性能起着重要的作用。据了解,除生产过程中的选材、设计技术以外,支架产品的运输以及现场安装也非常关键。业内人士介绍说,支架在运输过程中不仅要做好防震工作,防止变形,还要谨记安全永远是第一位,支架在运输及吊装等过程中需按规范操作,采取运输工件固定完善,风速较大时应停止吊装和高空作业等措施。除此之外,最关键的注意事项仍然是安装的精度问题。
  刘俊表示:具体技术指标方面,一般要求扭矩盒扭转变形不超过1mrad,反射镜支架安装误差不超过3mm,集热管支架安装误差不超过3mm,同一反射镜安装的轴向误差不超过3mm,平衡扭矩测试时允许不平衡偏差不超过200Nm。
  胡桥也强调,“支架安装精度要求较高,往往达到毫米级的精度要求,为了达到此种精度,需要专业、高精度工装,需要操作人员严格按照作业指导书、现场技术人员的要求进行施工,且定期对组装工装的精度进行检测;安装完成之后需要对安装质量进行复检,保障安装工作有效性。”
  支架维护
  西北地区气候环境恶劣,风沙大,温差大,那么对于聚光器支架的维护又有哪些要求呢?据介绍,在日常巡检的情况下,支架无需做过多的维护;但需要定期给易磨损部位上油,注意表面防腐,定期检查螺栓的松紧度以及定期观测基础沉降并对其进行调整。
  技术发展方向
  胡桥表示:对于槽式支架而言,未来新设计会向大开口方向发展,新的支架结构型式设计将较大降低单面开口面积重量,加大开口宽度将提高聚光器光学效率,大开口聚光器将配备大直径集热管,大直径集热管的配备将在同等流速条件下降低集热场泵功耗,此外开口的变大将减少同等装机规模所需集热回路数量,减少土建地基、跟踪系统、柔性连接、管道、阀门,安装等投资,从而整体提升项目经济性;国际上最新建成的槽式项目也体现了这种趋势,比如Sener公司刚刚在Noor项目中应用的SNT-2 6.8米大开口集热器,Abengoa公司在Xina项目中应用的8米多开口的集热器等。安装方面会逐渐向高效率,低成本的方向发展,如更多的采用机械,减少人工操作,组装线更多采用自动化流程等。
  成本
  成本方面胡桥还表示:支架在槽式电站总投资中占比约15~20%。未来随着供应链体系的成熟,光热市场容量的发展,支架成本会有一定下降空间,更重要的是支架新型结构设计将会较大降低单位开口面积重量,同时耐候钢等新材料的应用、大槽的应用也将打开更大的成本下降空间。

热点排行榜

推荐图文

Baidu
map