可胜技术、首航高科、中电工程西北院等光热技术装备入围2021年度能源领域首台套名单

时间:2021-12-23 10:06 来源:太阳能光热联盟
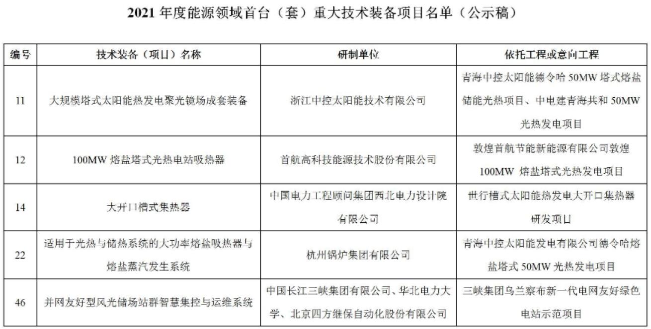
  12月22日,国家能源局综合司发布《 关于2021年度能源领域首台(套)重大技术装备项目的公示》,拟将“300MW级变速抽水蓄能机组成套设备”等76项技术装备列入2021年度能源领域首台(套)重大技术装备项目清单(具体名单见附件),现予以公示。
  在太阳能热发电领域,依托国家首批太阳能热发电示范项目、国际合作项目等多项重大技术装备项目名列其中,主要有:太阳能光热联盟理事单位——浙江中控太阳能技术有限公司(现更名为“浙江可胜技术股份有限公司”)的“大规模塔式太阳能热发电聚光镜场成套装备”,首航高科技能源技术股份有限公司的“100MW熔盐塔式光热电站吸热器”,中国电力工程顾问集团西北电力设计院有限公司的“大开口槽式集热器”,杭州锅炉集团有限公司的“适用于光热与储热系统的大功率熔盐吸热器与熔盐蒸汽发生系统”等。
  文件如下:
  为持续推进能源领域首台(套)重大技术装备示范应用,加快能源重大技术装备创新,切实保障关键技术装备产业链供应链安全,我局组织了2021年度能源领域首台(套)重大技术装备申报及评定工作。
  根据《国家能源局关于促进能源领域首台(套)重大技术装备示范应用的通知》(国能发科技〔2018〕49号)、《能源领域首台(套)重大技术装备评定和评价办法(试行)》(国能发科技〔2019〕89号)等有关要求,经组织专家评审和复核,我局拟将“300MW级变速抽水蓄能机组成套设备”等76项技术装备列入2021年度能源领域首台(套)重大技术装备项目清单(具体名单见附件),现予以公示。
  公示期间,任何单位或个人可对公示内容提出书面异议。异议材料应注明真实姓名和联系方式,提出异议的单位或个人应对异议材料的真实性和可靠性负责。对匿名或无具体事实依据的异议,以及涉及自身利益的不正当要求,不予受理。
  公示时间:2021年12月22日至28日
  电话:010-81929235
  邮箱:nea_kj@163.com
  附件:2021年度能源领域首台(套)重大技术装备项目名单(公示稿)
国家能源局综合司
2021年12月21日

热点排行榜

推荐图文

Baidu
map