一周太阳能光热资讯(5.22-5.28)

时间:2022-05-29 19:22 来源:太阳能光热联盟

山东电建三公司中标共和50MW光热电站生产运维服务;8名研究生获“德芳太阳能热利用奖学金”;邯郸光热+项目总工程量完成50%……

敬请查阅近期太阳能热利用行业相关资讯,让传播创造价值!
会议资讯
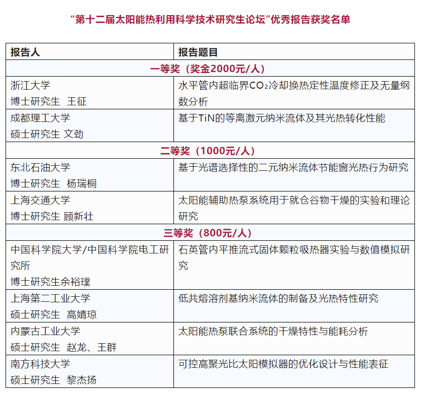
8名研究生荣获2022年度“德芳太阳能热利用奖学金”
5月26日~27日,以“我的研究 我的创新”为主题的第十二届太阳能热利用科学技术研究生论坛在线召开。论坛由win德赢网 主办,浙江大学能源工程学院承办,内蒙古工业大学能源与动力工程学院协办。来自全国各地的专业研究机构、科研院所以及企事业单位代表通过腾讯会议、直播以及单位集中组织观看视频等形式参加了会议。
论坛上,中国科学院徐建中院士、何雅玲院士,中国工程院高翔院士受邀参会,寄语研究生创新发展,成就最好的自己。
论坛进行了6位导师+25所高校和科研院所研究生49个报告,云上参观全国高校中唯一一个太阳能热发电实验基地——浙江大学青山湖能源研究基地试验平台……
论坛还评选出8个优秀报告,获奖同学将获得由太阳能光热联盟颁发的“优秀报告”证书,以及由“德芳太阳能热利用奖学金”资助的奖金。
值此论坛十二周年之际,论坛特别邀请了参加首届研究生论坛的学生谈感想;3位企业界博士代表谈学习和工作的角色转变、经验等心得体会,助力研究生成长。
论坛最后,太阳能光热联盟秘书长杜凤丽宣布“第十三届太阳能热利用科学技术研究生论坛将在长沙理工大学举办!”
政策&规划
华东区域电力辅助服务、电力并网运行两个管理实施细则征求意见,含光热发电、飞轮储能等
5月24日,浙江能源监管办转发《华东能源监管局关于征求对〈华东区域电力辅助服务管理实施细则(征求意见稿)〉和〈华东区域电力并网运行管理实施细则(征求意见稿)〉意见的函》的通知。文件指出,并网主体包括发电侧并网主体、可调节负荷和新型储能等。其中包含光热发电、飞轮储能等相关内容 。文件要求,于6月5日前将意见反馈(材料含电子版和纸质版)至国家能源局浙江监管办公室。
vwin德赢登陆
单日发电量超212万kWh!首航高科敦煌100MW光热电站再传捷报
首航高科能源技术股份有限公司开发建设的首航敦煌100MW熔盐塔式光热电站是我国首个投运的百兆瓦级国家太阳能热发电示范电站。在5月21日太阳法向直射辐射(DNI)总量为9.46kW·h/㎡的情况下,电站日发电量突破212万kW·h,再创新高。
中电工程西北院拟中标玉门油田“光热+”风光发电示范项目预可行性研究报告编制
5月24日,中国石油天然气股份有限公司玉门油田分公司(水电厂)发布玉门油田光热+风光发电示范项目预可行性研究报告编制拟成交公告,拟签约人为中国电力工程顾问集团西北电力设计院有限公司。
哈电阀门中标绍兴绿电能源熔盐储能项目(第一期)全部熔盐阀产品
近日,哈电集团哈尔滨电站阀门有限公司成功中标绍兴绿电能源熔盐储能项目全部熔盐阀产品,共计69台,产品类型包括熔盐截止阀、熔盐蝶阀、熔盐止回阀。
青海中控太阳能光热电站设备不断国产化
青海日报消息,5月20日,青海中控太阳能发电有限公司总工程师樊玉华告诉记者,正在联合中国科学院青海盐湖研究所、中山大学、华南理工大学合作开发一个主要应用于高温熔盐储热技术的科研项目。据介绍,理论上可以将目前565℃的热熔盐储热量提升至600℃以上,极大地提升高温熔盐储热时长和效率,降低单位能耗,增加电站发电能力。
太阳能“光热+”综合示范项目总工程量完成50%
5月,由内蒙古旭宸能源有限公司和邯郸市交建漳河开发有限公司组建的邯郸建旭新能源有限公司开发的河北邯郸太阳能“光热+”综合开发示范项目总工程量完成50%。其中,磁县境内太阳能光热镜场独立基础开挖 40%,室外管网沟槽开挖 8%,室外雨污水管线施工 3%。
山东电建三公司中标青海共和50MW光热发电项目生产运维服务
5月26日,中国电建集团电建新能源公司发布青海共和50MW光热发电项目生产运维服务招标中标结果公示,山东电力建设第三工程有限公司为中标人。
据招标公告,共和光热项目为1*50MW配套6小时储热的塔式熔盐太阳能热发电站,位于青海省海南州共和县海南生态太阳能发电园区内。项目工艺系统主要由以下部分组成:由约3万个定日镜及位于塔顶的吸热器构成的太阳能聚光集热系统;高低温熔盐储罐及蒸汽发生器组成的储换热系统;汽轮发电机组及其辅助设备组成的发电系统,其他辅助设施。
研究生专栏
太阳能光热联盟开设【研究生专栏】
面向“双碳”新时代,聚力研究生新作为。为助推太阳能热利用科学技术高质量发展,为行业营造尊才爱才聚才的良好氛围,促进研究生人才培养,太阳能光热联盟特别开设了【研究生专栏】。本周刊载的专栏文章如下:
◐ 自律!内蒙古工业大学赵晓燕养成的科研习惯
◐ 上海交大姚剑:探索太阳能光伏/光热高效稳定综合利用新技术
欢迎更多优秀研究生投稿,分享自己的学习和科研经历,在交流中进步,在探讨中成长。素材提供或宣传联系:董老师 微信号15650721388。
太阳能光热联盟理事单位资讯
◐ 5月25日,德州学院党委副书记王金利一行到访盛拓科集团(平板集热器业务板块企业为德州金亨新能源有限公司),开展访企拓岗活动。校企双方就教学规划、人才培养、择业就业事宜进行交流,并举行了德州学院—盛拓科集团“就业基地”签约仪式。
◐ 5月26日,西子清洁能源装备制造股份有限公司和杭州第一技师学院在崇贤制造基地举行了“企业新型学徒制机械数控专业171班”结业仪式。杭州第一技师学院老师与西子洁能车间主任为33位实习生们授予了结业证书和实习纪念章。
◐ 近日,河北道荣新能源科技有限公司顺利发货,该订单用于内蒙兴安盟槽式太阳能供热项目。此次发货的槽式太阳能集热管规格为PTRφ40-95-2000,应用在80℃-300℃的槽式太阳能供热系统中,槽式太阳能集热管是槽式太阳能集热系统中的核心集热元件。(详情:道荣新能源槽式太阳能集热管助力内蒙兴安盟节能减排)
◐ 近日,北京嘉寓门窗幕墙股份有限公司所研发的低能耗门窗-S98系列铝塑复合门窗,以该产品隔热部分采用的蜂窝式的PVC-U材料,回收再利用的特点,节能环保,有利于降低成本等创新亮点,荣获2021-2022年度北极星建筑奖。
回顾是为了更好地出发!让我们一起迎着太阳,开启新一周征程!

热点排行榜

推荐图文

Baidu
map