山东电建三公司中标乌拉特中旗100MW光热发电项目常规岛建筑安装工程施工项目

时间:2018-05-28 11:12来源:太阳能光热联盟

  山东电力建设第三工程公司成立于1985年,是以EPCO、EPC、BOT、BOO、PMC等方式承包火电、核电、燃气、水电、风电、变电站、生物发电、光伏发电、光热发电、海水淡化等工程建设为主的专业化公司。公司业务范围遍及电力与金融投资、设计咨询、设备制造与租赁、国际物流与贸易、调试运行、房地产、休闲旅游等多个领域,能够为客户提供从电站项目可研到投融资、勘探、策划、设计、采购、施工、调试、运行维护、检修改造的一揽子解决方案。公司是中国运作国际电站EPC最早、在建项目最多、市场竞争力最强的电力工程公司,目前投产和在建机组总容量已超过77000MW。现已进入尼日利亚、印度、约旦、沙特、阿曼、埃及、印度尼西亚、伊拉克、科威特、摩洛哥、波黑、巴基斯坦、孟加拉国等15个国家和地区。多年来,山东电建三公司秉承“缔造精品工程,成就客户愿望,带动社会发展”的企业使命,致力于实现“打造中国电建第一品牌,领跑国际电站EPC”的企业愿景,先后荣获8个鲁班奖、2个国优金奖,2016年,山东电建三公司因EPC总承包摩洛哥努奥光热电站项目入选“2015年度山东省电力行业十件大事”,2017年被住房和城乡建设部核准授予电力工程施工总承包特级资质。
  在光热发电领域,山东电建三公司是首个具备国际大型商业化光热电站建设经验的中国公司,具有重要行业地位。2015年,参与摩洛哥努奥二期200MW槽式光热电站,努奥三期150MW塔式光热电站的建设;还参与了沙特DEWA、努奥四期、南非红石等多个国际光热项目投标。
  山东电建三公司在一如既往地开展国际业务的同时,也积极参与国家首批太阳能热发电示范项目的前期咨询、可研及投标工作,包括北京国华电力有限责任公司玉门熔盐塔式10万千瓦光热发电项目、中国电力工程顾问集团西北电力设计院有限公司哈密熔盐塔式5万千瓦光热发电项目、中国三峡新能源有限公司金塔熔盐塔式10万千瓦光热发电项目等。同时还成功中标了鲁能青海海西州50MW塔式熔盐光热电站EPC总承包项目。据悉,该项目目前正在积极筹备推进中。
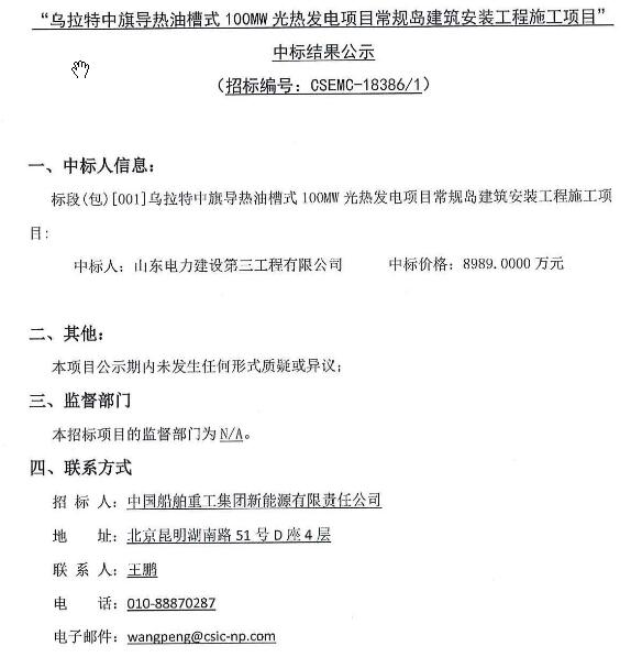
  附:乌拉特中旗导热油槽式100MW光热发电项目常规岛建筑安装工程施工项目中标结果公示

热点排行榜

推荐图文

Baidu
map