应优先落实电力消纳负荷!甘肃启动十四五首批电力源网荷储一体化和多能互补试点项目申报

时间:2021-12-21 14:27 来源:甘肃省发改委
  12月20日,甘肃省发改委印发《关于组织申报“十四五”电力源网荷储一体化和多功能互补发展首批试点项目的通知》,就项目申报有关事项给出具体指导。
  根据文件,电力多能互补试点由各地结合“光伏+”综合利用行动、新能源电站升级改造和沙漠、戈壁、荒漠大型风电光伏基地建设等工作自行组织。源网荷储项目则以市(州)为单位,每个市最多可申报2个项目,原则上应在2023年内全部建成投产。每家企业仅可参与1市1个试点项目申报。
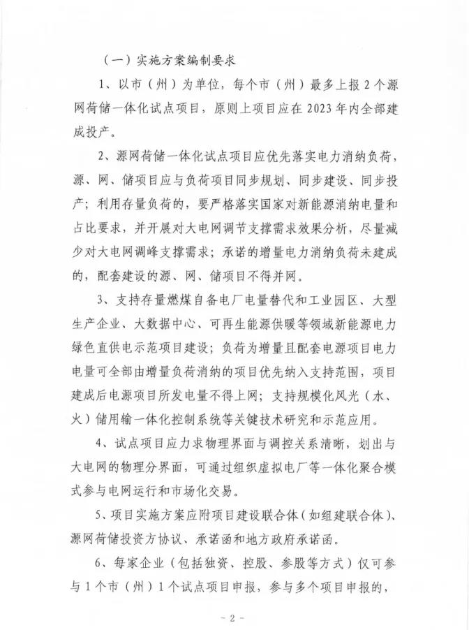
  源网荷储一体化试点项目应优先落实电力消纳负荷,源、网、储项目应与负荷项目同步规划、同步建设、同步投产;利用存量负荷的,要严格落实国家对新能源消纳电量和占比要求,并开展对大电网调节支撑需求效果分析,尽量减少对大电网调峰支撑需求;承诺的增量电力消纳负荷未建成的,配套建设的源、网、储项目不得并网。
  具体时间方面,12月中旬~2022年1月15日为项目实施方案编制阶段,1月中旬至1月底为项目评审阶段,2月~12月为项目纳规实施阶段,12月为项目滚动调整阶段。
  需要强调的是,“一体化”项目布局不得与陇电入鲁、陇电入浙、陇电入沪等项目冲突;严禁以“一体化”项目为违规电厂转正、将公用电厂转为自备电厂;不推荐储能项目建设规模式、电力负荷类似的多个项目同时纳入试点范围。
  通知全文如下:

热点排行榜

推荐图文

Baidu
map