登录
|
注册
|
ENGLISH
首页
关于我们
vwin德赢APP
行业资讯
vwin德赢登陆
技术成果
德赢 win官网
人物/观点
招投标
理事单位
加入联盟
vwin888.com德赢
主页
-- >
行业资讯
-- > 正文
江苏省:支持燃煤电厂内部配建电化学储能、熔盐储能等设施
时间:2023-07-19 20:20
来源:太阳能光热联盟
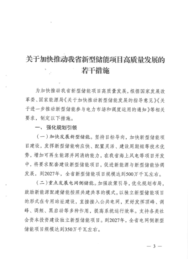
7月19日,江苏省发展改革委印发《加快推动我省新型储能项目高质量发展的若干措施》(以下简称“措施”)。其中提出,综合新能源特性、系统消纳空间和经济性等因素,因地制宜在风电、光伏场站内配建新型储能设施,建设系统友好型新能源电站。支持燃煤电厂内部配建电化学储能、熔盐储能等设施,与燃煤机组联合调频调峰,提升综合效率。到2027年,全省电源侧新型储能项目规模达到50万千瓦左右。
通知原文如下:
分享到
内蒙古发改委:征集储备支持太阳能热发电、熔盐储热等绿色低碳示范类项目
江苏省:支持燃煤电厂内部配建熔盐储能等设施,积极支持热储能等创新技术试...
哈密:重点支持光热等装备制造产业
江苏省:支持研究低熔点、宽温域、高温大容量熔盐储热
支持熔盐储能、光热蓄能、风光等!甘肃2024年省级科技计划项目启动申报
重点支持太阳能光热技术等!甘肃省太阳能利用重点实验室开放课题开始申报
合肥市新型储能发展规划:支持熔盐储热等关键技术研发攻关
含太阳能集热清洁取暖项目,内蒙古公布2024年提前批中央大气污染防治专项资...
热点
排行榜
1
资助额度100万元,上海对新型高性能储能高温熔盐体系设计研究定额资助
2
北京大学等单位主编,《地埋管地源热泵耦合太阳能跨季节土壤储热系统技术规...
3
含200MW/800MWh熔盐储能!首航昌吉热电30万千瓦储热+独立储能项目可研及勘察设计...
4
内蒙古发改委:征集储备支持太阳能热发电、熔盐储热等绿色低碳示范类项目
5
中国能建华中电力试研院拟获“2024年度湖南省省级企业技术中心”认定
6
西藏华电拉萨当雄龙仁100MW光热+800MW光伏一体化项目可研报告评审会顺利召开
7
一周太阳能光热资讯(9.18~9.22)
8
含大容量、低成本太阳能热发电示范项目等,国家发展改革委启动第二批绿色低...
推荐
图文
成功交付!全球首个“双塔一机”光热储能项目第10000面定日镜总成产品下线
提升槽式聚光发电系统效率,兰州化物所纳米高熵太阳能吸收涂层研究获新进展
map