新闻中心

一周太阳能光热资讯(5.12~5.18)

国内在建光热/熔盐储能项目建设加速;西藏扎布耶40兆瓦槽式光热电站全面投产;太阳能光热联盟成员单位互访报道~天瑞星、锦航管道……

特别关注

项目进展

5月13日,由兰石重装子公司兰州兰石储能技术有限公司承建的光热项目储热岛系统科技项目高低温熔盐罐基础土建工程完工交付,顺利进入设备安装阶段。
该项目由国家能源集团龙源电力甘肃公司、兰州大成科技股份有限公司合作开发,甘肃省安装建设集团有限公司PC总承包。截至目前,该项目厂前区宿舍楼、车库建筑结构施工完成,主厂房6.5米层主体结构、蒸发塘塘底防渗材料铺设完毕,混凝土浇筑完成65%;熔盐热罐基础钢环墙安装、冷罐基础开挖均已完成,110kV送出线路、综合水泵房启动基础开挖;镜场区聚光集热系统完成65个镜场支路基础浇筑。

大唐石城子100MW光热项目马上进入到安装阶段

图片
图片

图片

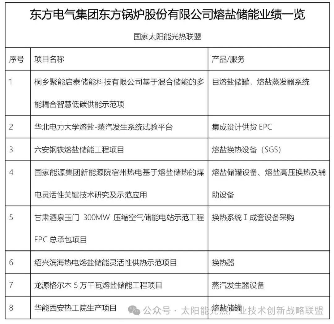
该项目设计容量为1000MWh,采用高低温双罐熔盐储能系统,利用燃煤机组抽汽加热熔盐技术,以满足供热机组热电解耦及深度调峰运行灵活性要求。该项目入选国家发展改革委《绿色低碳先进技术示范项目清单(第一批)》。太阳能光热联盟理事单位——东方电气集团东方锅炉股份有限公司负责高低温储罐的设计、安装和施工工作,山西常晟新能源科技有限公司中标三元混合熔盐采购,首航高科能源技术股份有限公司中标技术服务采购。

√ 5月9~11日,天津大学赵力教授课题组参加了中国高等教育学会工程热物理专业委员会第三十一届学术年会。赵力教授受邀担任学术论文交流会“工程热力学”分会场主席及主持人,并作题为《复杂热力循环优化方法中的美学思考》的特邀报告;课题组博士研究生张欣懿,硕士研究生宋雨辰、杨芷怡作大会报告。
√ 5月9日,上海电气集团中央研究院基于“熔盐储热耦合高温热泵绿色蒸汽供应技术”打造的“1.1MW/10.8MWh多元热储绿色蒸汽系统”,在上海奉贤区工厂完成为期两个多月的试运行后,各项性能指标均达到合同要求,顺利通过业主验收并正式投入商业化运营。

招标信息
1. 国家电投河南公司新疆吐鲁番鄯善七克台100MW光热发电项目

政策&舆情

会议通知

论坛以“我的研究  我的创新”为主题,将围绕聚光、吸热、传热、储换热、太阳能材料等技术,太阳能高温热发电系统,太阳能供热系统、太阳能制冷、太阳能中温工农业应用等进行交流,欢迎报名参加。论坛不收取注册费。参会人员差旅和食宿费用自理。
洪  松  18311092363

大会设置多元化赞助方案,诚邀相关企事业单位通过大会宣传品牌及技术成果。如有赞助和参展意向,请尽早致电会务组。
大会征文截至6月15日,诚邀投稿、参会。
图片

联系人:洪松 18311092363(微信)

Baidu
map